【紫牛新闻4月8日】4月7日,江南大学教务处发布《江南大学学生体质提升专项行动方案》,方案旨在深入贯彻落实相关文件要求,持续提高体育教育教学质量,全面增强学生体质,促进学生身心健康,浓郁体育文化氛围。

《江南大学学生体质提升专项行动方案》
紫牛新闻记者注意到,方案里的任务举措包括九项内容。其中完善体育课程教学体系提到:必修课严格执行本科阶段体育课程不少于144学时的规定,并在原有基础上增加体适能专项课、减脂类专项课等内容;面向三年级以上学生(含研究生)开设各种类型体育课程,进一步延伸体育教学链条、扩大教学覆盖面。
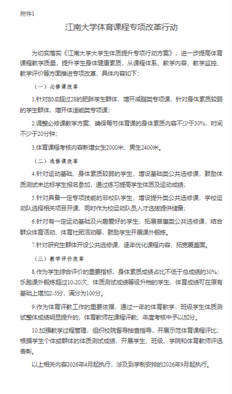
附件《江南大学体育课程专项改革行动》对课程改革作出细化规定,必修课改革主要包括:针对BMI超过28的肥胖学生群体,增开减脂类专项课,针对身体素质较弱的学生群体,增开体适能类专项课;调整必修课教学方案,确保每节体育课的身体素质内容不少于30%,时间不少于20分钟;体育课程考核内容新增女生2000米、男生2400米。

《江南大学体育课程专项改革行动》
教学评价改革方面,方案提出:作为学生综合评价的重要指标,身体素质成绩占比不低于总成绩的30%;乐跑课外锻炼超过10-20次、体质测试成绩等级升档的学生,体育成绩可在原有基础上增加2-5分,满分为100分;作为体育评教工作的重要依据,通过一年的体育教学,班级学生体质测试整体成绩明显提升的,体育教师在课程评教、年度考核中予以加分。方案同时明确选修课改革。相关内容2026年4月起执行,涉及到学制安排的2026年9月起执行。
附件《江南大学学生体质强健行动》据此提出,为切实落实专项行动方案,进一步加强和改进学生体质测试工作,全面提升学生身体健康素质,启动“大学生体质强健行动计划”,并对目标任务设定、组织机构健全等内容作出细化部署。
本文来源:紫牛新闻
原文链接:https://wap.yzwb.net/wap/news/4951229.html